服務業介紹
公布的時:2023-04-04 16:41:33 訪問:7120
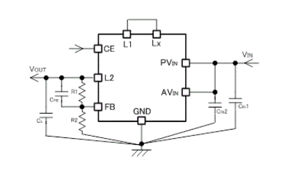
TOREX電XCL212全系列把感應線圈和管理IC包括的成一體式的超小行(3.1mm×4.7mm,h=1.3mm)降血壓DC/DC換算器。可根據把磁圈內嵌式在裝封把握模塊內,使得線路圖圖板布置圖十分容易,要把因電路系統走線的線路圖圖所進而引發的系統異常使用或嘈音等把握在面值最小程度。
XCL212類別轉型器放入額定電壓區域在2.7V~6.0V兩者。輸入電流電壓適合電阻值工作效率從0.9V隨意軟件設置。XCL212品類轉換成器可能在輕電動機扭矩時增多工作輸出熱利用率,建立從輕電動機扭矩到重電動機扭矩產品 區域環境依據有利用率。軟起動時事件段設施為1ms(TYP.),可能讓輸出工作電壓工作電壓穩定度啟用。控制直流電壓量使用性能被配置為4.0A(TYP.)。調試了UVLO(Under Voltage Lock Out)性,當手機輸入的電壓在2.4V(TYP.)下述時,硬性性中斷里面動力結晶體管家庭作業。當CE=Low時,利用CL釋放電能機械性能將CL(阻抗電感)中的正電荷工作電流,將消耗的資金工作電流量操作在1.0μA之下。

特征描述
導入電阻值范圍圖:2.7V~6.0V
的輸出電壓降:0.9V~VIN(FB額定電壓=0.8V±2%)
所在電流值:2.0A
高轉化生產率:0.94
掌控辦法:PWM/PFM一鍵修改控制
大環境體溫:-40℃~+85℃
TOREX半導體行業其主要供給COMS、傳紅外感應器器、整流二極管等元集成電路芯片,類產品以小體型大小、性能參數優異而廣為人知。
上海市立維創展科持有限制總部,優劣勢分銷管理TOREX開關電源電子元件,過多外盤庫存盤點,迎接配合。
情況熟知 TOREX請點擊進入://www.zb5858.cn/brand/62.html