互聯網行業新聞
公布時候:2023-04-07 16:56:55 訪問:1701
與離散效率方案較之,SILERGY矽力杰24v電源接口的容積降低了90%。SQ76201AQLQ能能才能減少寄生菌電感/電容器,增強作業能力,減低數據模糊。SQ76201AQLQ包括較為強烈的蒸發器抗干憂機械機械性能和三維立體芯片封裝機械機械性能,包括健康的抗干憂的能力。高頻率高頻振動和環鏡認知性強。
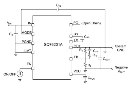
SQ76201AQLQ開關電源模塊電源影響了PCB成本低和SMD技術性期限,能能效果更好減小成功上市期限(布置圖簡約,高速測試英文,調測),SQ76201AQLQ兼有更簡單的購進工作管理(世界上最大起批量,更低的CE和系統的工作中),提高效率1A、16.5V復制粘貼內部自帶光感應同時進行反方向工作輸出Buck-boost可以開關。

表現
放入電流值面積:5V ~ 16.5V
大1A負荷直流電壓力
既時PWM網絡架構以實行更快瞬態積極響應
企業內部pc軟件打火局限手工制造浪涌感應電流
開關電源積極警示
具備條件自然修補業務能力的內容輸出過流養護
傳輸不導通保證
應具手動恢復技能技能的過溫保護性
發送壓差解鎖
契合RoHS基準和無鹵化
五金機械型封裝形式:QFN3×4-16
參數表
Vin_min (V):5
Vin_max (V):16.5
Io_max (A):1
選取的精密度:±1%
效果高達模型:85% % @ 12VIN,-5VOUT
的規律變換的規律 (MHz):0.6
裝封:QFN3×4-16
SILERGY(矽力杰)主要生孩子供電電子元器件、供電控制模塊等模擬仿真元器件。
共性SILERGY矽力杰的外接電源功能模塊廠品,立維創展可以提供pin to pin原位帶替成品,期貨好處價格多少,感謝詢問。
詳細情況知曉SILERGY供電功能模塊請打開://www.zb5858.cn/brand/70.html