行業中介紹
公布的時段:2021-12-17 17:10:38 搜索:1466
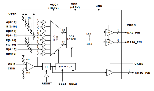
EUVIS MX8811H等同于8:1多路復用器的高速11通道。雙數據速率鎖存器使用數據速率為時鐘速率兩倍的11位差分數據輸入輸出。輸出驅動器的上拉電源VCCO可用作安裝適合最流行的高速接口標準規定(如CML或LVDS)的輸出電平。EUVIS MX8811H多路復用器可在高于4GHz的時鐘頻率下運行。數字數據輸入端為單端,具有片上100歐姆終端電阻,EUVIS MX8811H參照電壓VTTD可承載適用于各種各樣單端接口標準的寬范圍電壓電平。調節引腳SEL1/SEL2選擇最好采樣窗口,以適用88個輸入數據的各種各樣延遲。EUVIS MX8811H提供除以8的時鐘輸入輸出CK8O_P/N和采樣相位選擇(SEL1和SEL2),以提升相對于輸入數據的采樣相位對齊。為需要同步多個MX8811S芯片輸入輸出的應用程序提供復位功能模塊。CKOE引腳用作在不中斷內部操作的情況下使用/禁用CK8O_P/N時鐘輸入輸出的輸入輸出驅動器,以方便系統應用。

常見有特點
?11位8:1(共計88:11)多路復用技術器,每一個差分投入內容輸出位的運轉傳送速度過于8Gbps;
?來設計用來作為EUVIS >8Gsps MUXDAC(如MD622H和MD662H)或高數值頻率字打造器必需的另外數值多路復接;
?代替單端統計資料和校準復制粘貼的VTTD片上100歐姆電子設備;
?11位差分對輸人轉換,攜帶拉電原VCCO,以自動匹配各個各種迅速主板接口標設定;
?盡量輸入統計資料采集任務欄圖標挑選(SEL1/SEL2);
?還具有的輸出的輸出驅動包器選用/阻止調高(CKOE)的互補式剩以4秒表LVDS手機輸入所在,不必須 經常中斷存儲芯片的內壁操作使用;
?重設用途信息模塊,搜集諸多IC芯片操作;
?2.7W基本功能損耗費;
?TQFP封裝,帶露出襯墊,以增長的接地和排熱;
杭州市立維創展現代科技是EUVIS的選擇經售商,主耍提高EUVIS的全球性一流的高速的數模變換DAC、進行數字8率制成器DDS、復用技術DAC的單片機芯片級物料,及快速路抓取板卡、新動態波形圖檢測器等物料,原版現貨黃金,費用優勢與劣勢,喜愛咨詢公司。