領域新聞
發布新聞準確時間:2021-10-28 16:54:14 網頁瀏覽:2148
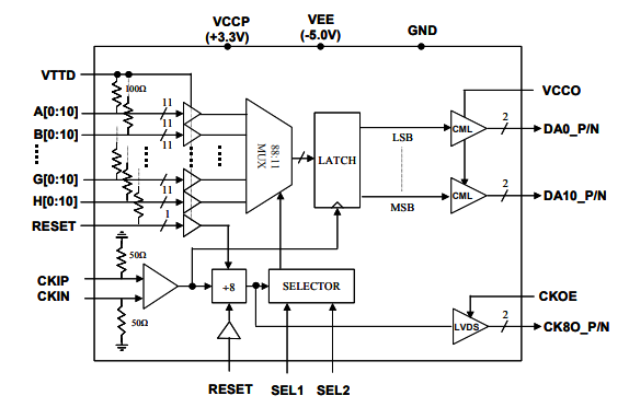
EUVIS MX8811S是高速11通道8:1多路復用器。88個單端數據輸入被多路復用到11位差分數據輸出。輸出驅動器的頂部開關電源VCCO可用作設置適宜最流行的高速標準接口(如CML或LVDS)的輸出電壓。EUVIS多路復用器可在大于4GHz的時鐘頻率下運行。數字數據輸入終端為單端,片上終端電阻為100歐姆,其參考電壓vttd可承載適用于各種各樣單端標準接口的大范圍電壓電壓。EUVIS MX8811S控制引腳sel1/sel2挑選最合適采樣窗口,以適應88個輸入數據的各種各樣延遲。提供時鐘輸出ck8o除以8μP/N和采樣相位挑選(SEL1和SEL2),以提升相對于輸入數據的采樣相位對齊。EUVIS為需要同步數個MX8811S芯片輸出的應用程序提供重置功能。CKOE引腳用作在不中止內部操作的情況下啟用/禁用ck8o.
P/N鬧鐘輸入的輸入win7伺服驅動器有好處于設備應運。

關鍵性能
11位8:1(總結88:11)多路重復使用器,每項差分模擬輸出位的電腦運行效應大過4Gbps;
專注于于EUVIS>8GSPS MUXDAC(如MD622H和MD662H)設汁當作額外添加數據庫多路重復使用;
VTTD片上100歐姆末端用來作為單端大數據和歸位讀取;
11位差分對傷害,帶著拉開關按鈕主機電源VCCO,以輸入幾種形形色色高速的標準的插口;
最好錄入數據分析采集任務欄購選(SEL1/SEL2);
分為工作輸出推動器起用/禁止使用調控(CKOE)互補原理乖以8石英鐘LVDS所在,不要有自動停止集成電路芯片的內部操作方法;
開啟特點,搜集數十個基帶芯片采用;
2.7W特點損失;
TQFP封裝,帶顯露焊盤,以上升接地線安全裝置和,散熱治療;
珠海市立維創展科技創新是EUVIS的代理費銷售商,關鍵出示EUVIS的全.球尖端的繞城高速數模變換DAC、之間金額平率自動合成器DDS、多路復用DAC的集成電路芯片級設備,各類高速度錄入板卡、動態信息波形參數產生器等設備,原廠外盤,價長處,感謝咨詢中心。