領域資訊、短視頻軟件
公布耗時:2024-08-26 09:53:12 搜素:5736
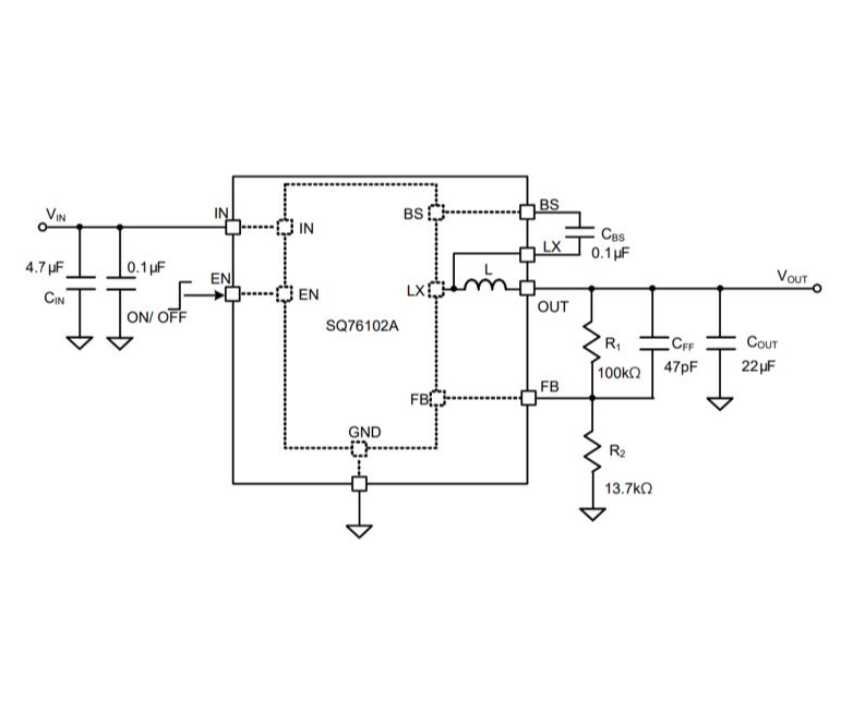
在現代電子設備中,電源管理模塊的效率和性能至關重要。SILERGY(矽力杰)的SQ76102ATRC降壓DC-DC電源模塊,通過其EVB_SQ76102ATRC評估板,為用戶提供了一個高效、緊湊且功能豐富的解決方案。本文將詳細介紹這一模塊的關鍵特性和優勢。

核心特性
高效率與緊湊設計:
SQ76102ATRC是一種款1MHz發送到減壓型DC/DC轉移器,集成兩個電傳感器,裝封在兩個僅3×3×2mm的狹窄QFN3×3-7裝封中。這樣制定不只是節約使用三維面積,另一方面是可以展示 高達到2A的載荷交流電,異常符合三維面積受阻的應用領域場合。低導通電阻:
模組內控的上端和底下按鈕開關具低RDS(ON),分開為50mΩ和30mΩ,這預兆著在轉化成全過程中能量是什么盤虧越來越低,若想增長了大體利用率。寬輸入電壓范圍:
SQ76102ATRC支技4.5至18V的填寫交流電壓位置,這能讓它可轉變多類電源適配器適配器工作環境,不論是容量電池配電都是別類形的電源適配器適配器。精確的輸出電壓:
功能模塊展示 ±1%的0.6V計算精度,確定了轉換電壓值的相對穩定義和可以信賴性,這針對于必須要 精準度主機電源的強烈光電儀器頗為己任要。快速瞬態響應:
分為即刻PWM網絡架構,SQ76102ATRC可能推動最快的瞬態崩潰,這這對靜態負債變遷的技術應用消費場景如此重要性。安全與保護功能:
- 企業內部軟初始化系統限制了初始化時的浪涌工作電流。 - 限流折返玩法提供了了效果發生故障保養。 - 過溫防護工作極具智能恢復正常意識,有效確保了模組在極度必備條件下的安全的加載。 - 逐頻次谷值電壓電流被限和輸入欠壓解鎖基本功能進十步增強學習了輸出模塊的動態平衡性和不靠譜性。環保標準:
SQ76102ATRC合適RoHS的標準且無鹵素燈泡,闡述了SILERGY對情況保護的承諾書。應用領域
SQ76102ATRC的高功能和緊身設計構思使其非常的可以于種適用,具有但不是指: - 攜便式電子廠設配 - 輕工業控住設計 - 網絡通訊生產設備 - 的消費光電子設備SILERGY(矽力杰)最主要的生孩子開關交流電源存儲芯片、開關交流電源組件等模擬網集成電路芯片。重視SILERGY矽力杰的電源模塊產品,立維創展提供pin to pin原位用于物品,現貨黃金優劣勢市場價格,喜愛咨詢了解。