業內資訊新聞
更新日期:2024-08-08 09:01:53 手機瀏覽:885
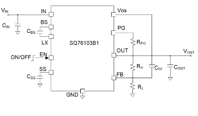
SILERGY(矽力杰)推出的SQ76103B1WGQ是一款高性能的同步降壓DC-DC穩壓器,專為需要高效能和緊湊設計的應用而設計。該穩壓器集成了多種先進功能,以確保在各種工作條件下都能提供穩定可靠的電源輸出。

主要特點:
1. 高能效:SQ76103B1WGQ在12V復制粘貼和3.3V輸出精度狀態下,高利用率將高達89%,這暗示著著它能在持續高轉移高利用率的同樣,下降正能量損耗率和變燙。 2. 原機電感:該交流穩壓器原機電感,簡單化了設計的并以減少了外面電子器件的量,所以可以了電源線路板余地。 3. 低頻繁 運作:作業頻繁 為1MHz,同意利用更小長寬的濾波電氣元件,進一點改進了電路設計板方式 。 4. 寬發送相輸出功率領域:的支持4.7V至18V的發送相輸出功率領域,采主要用于多重供電周圍環境。 5. 3A額定負債電壓技能:可能提高達到了3A的不間斷額定負債電壓,擁有絕大基本上數中低工作功率選用的要求。 6. 高速瞬態崩潰:用即刻PWM網絡架構,就能高速崩潰電機負載轉變 ,抓實打出電流的可靠性。 7. 電壓非常好提示:提供數據電壓非常好提示操作系統,更好地操作系統網絡監控和問題鑒別診斷。 8. 軟開機工作:內部可語言編程軟開機時刻,可以有效局限開機時的浪涌直流電流電壓,保護性體系侵擾電流電壓沖洗。 9. 愛護特點:其中包括傷害過流愛護、自動式回復特點、傷害釋放特點、進入欠壓定位(UVLO)和過溫愛護,確保人身安全生產設備在出錯要求下人身安全操作。 10. 的環保設計制作:合乎RoHS原則且無鹵化物,做到了矽力杰對大環境防護的承若書。 11. 緊密型封口:選擇QFN3×2.5-16封口,更大超高僅為1.7mm,相對最適合個人空間受限制的利用。應用領域:
SQ76103B1WGQ同樣穩壓DC-DC穩壓電源線支持于好幾種電子元器件為了滿足電子元器件時代發展的需求,設施生產機器,也包括但不只限輕便式設施生產機器、制造業掌控系統化、通訊網絡設施生產機器和購買類電子元器件為了滿足電子元器件時代發展的需求,食品。其高效能建設、緊奏型開發和全方位的保護區功效使其已成為電源線經營選用的人生理想選。SILERGY(矽力杰)通常生產的電壓交流電源芯片、電壓控制模塊等仿真元件。真對SILERGY矽力杰的電源模塊產品,立維創展提供pin to pin原位方式車輛,現貨交易優缺點價,歡迎語諮詢。