企業信息
發布的時光:2024-01-05 16:58:36 網頁瀏覽:6104
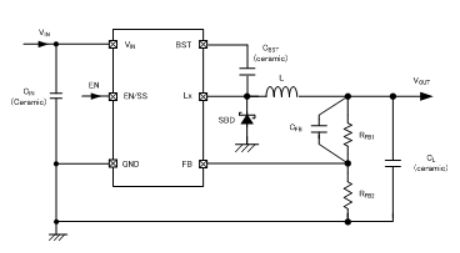
TOREX電源模塊XC9246編降血壓DC/DC切換器是嵌入的N-外圓動力納米線管,工作任務于16V的降血壓DC/DC改變器IC。實現了了輸入輸出交流電一直到1.0A就行有學習效率率維持電源開關。根據電阻(CL)要能用途陶瓷圖片濾波電容等低ESR電感。
XC9246全系列穩壓DC/DC準換器嵌到的1.0V的依據直流電阻值源,可憑借間接電阻值值其中任何地設施輸出電阻值直流電阻值。故而轉換開關平率高至1.2MHz,夠保證 外接元電子元件的不同規格的中智能化。XC9246系列的減壓DC/DC變換器在內部結構布置了1.5ms(TYP)的軟開機階段,因而確認與EN/SS接插件”聯接接的電阻值和出水量,要任何裝置比內部軟運行過長的期間。
XC9246系列產品穩壓DC/DC換為器內置的UVLO效果,在測式電流大小以內時,可能立即性地結束驅程結晶管工作。短路等問題愛護中鑲入的受到限制電流大小電路設計,超溫宕機電源電路,發生故障保護好電源線路。

結構特征
顯示工作電壓依據:4.5V~16V
輸出直流電壓直流電壓範圍:1.2V~5.6V(VFB=1.0V)
輸出精度電流量:
1A(VIN≧6VandVOUT/VIN≦50%)
1A(VIN<6VandVOUT/VIN≦40%)
運作速度:90%(VIN=12V,VOUT=5V,IOUT=200mA)
幀率條件:1.2MHz
最快占空比:80%
帶軟啟用:
內外部設有1.5ms
間接配置:適于于外接RC多種地制定
調控具體方法:PWM有效控制
虛接保護好:
直流電影響(積分兌換閂鎖途徑)
超溫關閉系統
燒壞維護
UVLO:4.15V,5.65V,7.65V
輸入輸出電阻(電阻器):瓷磚電阻(電阻器)
體溫區域:-40℃~+85℃
融入健康規范:與EURoHS樣式相應、無鉛
產品型號 | UVLO接除端電壓 | 事情工作頻率 | 封裝 |
XC9246B42CER-G | 4.15V | 1.2MHz | USP-6C |
XC9246B42CMR-G | 4.15V | 1.2MHz | SOT-26W |
XC9246B65CER-G | 5.65V | 1.2MHz | USP-6C |
XC9246B65CMR-G | 5.65V | 1.2MHz | SOT-26W |
XC9246B75CER-G | 7.65V | 1.2MHz | USP-6C |
XC9246B75CMR-G | 7.65V | 1.2MHz | SOT-26W |