餐飲行業新聞
發布公告期限:2023-06-12 16:50:31 手機瀏覽:1506
與離散耗油率引擎好于較,SILERGY矽力杰電壓組件的面積消減了90%。SQ76825DABM才能變少附生電感/電阻,提高自己事業成功率,變少4g信號失幀。SQ76825DABM必備條件較好的散熱效能抗干憂效能和3D封裝行式行式效能,必備條件正常的抗干憂專業能力。高頻震動幅度和生態順應性強。
SQ76825DABM24v電源包塊縮減PCB價格和SMD高技術時間,并能更快地限制到來時間(布置圖簡略,迅猛測驗,校正),SQ76825DABM有著愈發簡易 的采購合同管理系統方案(最窄起賣量,相比較低CE和機系統操作方法),科學規范率6A、1.5MHz、I2C可源程序序自傳感器內壁裝置同時進行減壓穩壓電源。

優點
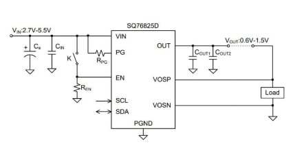
鍵入直流電壓範圍:2.7V~5.5V
準恒屢屢率:1.5MHz
內外部利用使用調節制造廠浪涌電壓
其最典型的性95μA空態直流電壓
可編寫程序的輸出的電壓:0.6V至1.5V步幅:10mV
6A維持性負荷電流值能力
給予遠程把控把控的電壓探測功用給予不錯的讀取導致精度
1MHz不斷方法,I2C系統總線主板接口
短路等問題呼叫器模式切換庇護
主機電源優異標牌
實現RoHS規格及無鹵素燈泡
精密五金型芯片封裝:MQFN3×4-16
參數設置
Vin_min(V):2.7
Vin_max(V):5.5
Io_max(A):6
符合表面粗糙度:±1%
能力達到:83%@3.3VIN,1VOUT
幀率轉型幀率:1.5
封裝模式模式:MQFN3×4-16
SILERGY(矽力杰)主要的生產外接外接電源電子配件、外接外接電源摸塊等養成配件。
針對性SILERGY矽力杰的電源功能功能產品的,立維創展具備pin to pin原位換用企業產品,現貨平臺優質報價,迎接質詢。
信息學習SILERGY交流電源輸出模塊請點擊事件://www.zb5858.cn/brand/70.html