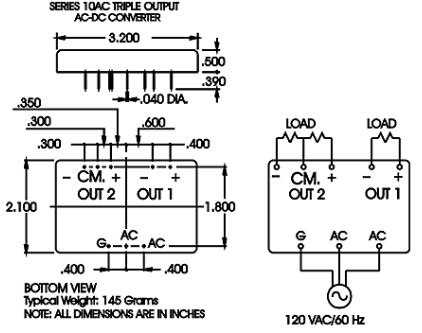
CFM12S120-E AC-DC ITE開放式電源CINCON
2024-07-23 08:43:52
CFM12S120-E是CINCON新公司投入市場的開館式外接電源控制模塊,專屬CFM12S系列作品,有寬顯示的范圍90~264Vac,有能力率更是高達87%,中小型裝封長寬高為1.5"x1"開框設計的概念,完全符合Class II標準,無額定負載功率高出75mW。企業認證標準以及IEC/EN/UL 62368-1 Ed 3.0、IEC/EN 60335-1、EN 55032 Class B / CISPR/FCC Class B。工做高速led光通量5000米,提供持續燒壞呵護和過壓呵護功能表,過壓門類為OVC II & OVC III。